2025深圳颠覆性技术创新生态大会在罗湖举行
在深圳罗湖
一场围绕颠覆性技术创新的
生态聚势正全面展开
2025年12月20日,“2025深圳颠覆性技术创新生态大会暨智能机器人锦标赛成果发布”在深圳市罗湖区举行。大会以“聚力成势 智创未来”为主题,汇聚了400余位来自政府、高校科研院所、企业及投融资机构的代表。
本次大会既是成果展示,也是对深圳颠覆性技术创新中心近一年工作的集中检验。该中心由罗湖区人民政府与京津冀国家技术创新中心、深圳担保集团有限公司合作共建,采用独特的“地方政府+国家创新中心+风投机构”协同模式。
01
年度成绩单:
挖掘培育300余项潜力技术
12个项目脱颖而出
深圳颠覆性技术创新中心成立近一年来,从建设深圳颠覆性技术创新之家,提供路演、咨询、孵化等全链条服务;到设立10亿元的颠覆性技术创新基金,推出专项金融产品;再到推动一批颠覆性技术项目纳入国家重点专项计划,颠覆性项目成果初现。
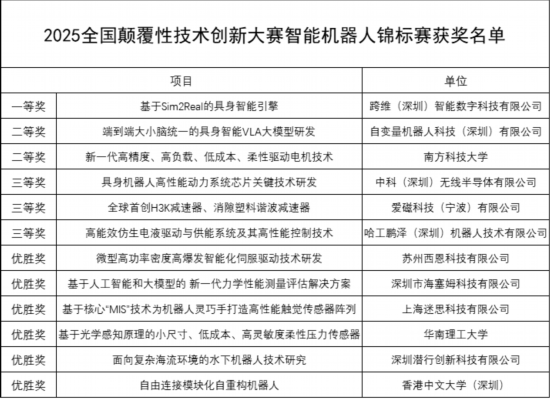
作为全国颠覆性技术创新大赛首个落地的锦标赛,本次智能机器人锦标赛吸引了全国253个项目参与,覆盖智能机器人从感知、决策到执行的全产业链技术路线。
经过预赛、决赛两轮“项目路演+专家评议”的比拼,最终,12个优质项目获得本届锦标赛的一二三等奖及优胜奖。

在颁奖现场,南方科技大学机械与能源工程系副教授王宏强团队“高功率密度高响应速度静电人工肌肉项目”等4个项目获得了国家重点研发计划“颠覆性技术创新重点专项”(简称重点专项)立项授牌,重点专项立项将获得100-500万元不等的经费支持、技术支撑。

自成立以来,深圳颠覆性技术创新中心立足深圳、面向全国储备了300余项优质项目,经推荐并联合京津冀中心论证,未来将有更多项目有望获得重点专项立项。
京津冀国家技术创新中心主任王茤祥表示,深圳拥有优越的创新创业生态,为颠覆性技术的高频快速迭代与成果转化提供了有利条件。京津冀中心期待未来持续发挥“科技创新特种兵”作用,与各方强化协同,凝聚合力,为国家突破关键核心技术、筑牢竞争优势贡献更大力量。
02
深圳模式:
三方共建与双向联动
构建完整创新生态链
深圳颠覆性技术创新中心的运作模式具有独特性。中心首次采用“地方政府+国家创新中心+风投机构”的三方共建模式,形成了强大的协同效应。
在这一模式下,京津冀国家技术创新中心作为我国第一个综合类国家技术创新中心,提供专业的科研团队挖掘颠覆性技术项目;罗湖区政府提供政策支持和产业基金扶持;深担集团则提供专项基金和技术贷款等金融支持。

2025年2月28日,深圳颠覆性技术创新中心成立
中心还建立了“双中心1+1联动工作模式”,即深圳颠覆性技术创新中心与京津冀国家技术创新中心深圳研究中心协同运作,实现双向联动。
这一模式不仅从国家颠覆性专项项目库中挖掘符合深圳定位的项目落地,同时也挖掘深圳具有颠覆性潜力的项目,推动纳入国家颠覆性项目库。
03
罗湖政策组合拳:
全要素支持颠覆性技术创新
罗湖把赛事变成产业入口,成果留下来,共享未来发展机遇。
作为深圳颠覆性技术创新中心的所在地,罗湖在此次大会上发布了一套支持颠覆性技术创新的政策组合拳,为颠覆性技术创新提供全要素支持。
产业空间支持方面,罗湖构建“孵化器—加速器—创产用房—主题楼宇—产业用地”的全生命周期空间政策体系。孵化阶段可享受最高300平方米、最长两年的1元租金优惠;成长型企业可申请最高2000平方米的加速空间,首年租金1元,后两年租金最高打三折。
位于城建云启大厦的颠覆性技术创新之家,预计将在春节前后开放,为颠覆性项目提供展示、路演、对接、落地服务;位于区委、区政府对面的罗湖未来大厦,规划产业面积约13万平方米,将作为颠覆性项目孵化基地,可享受连续两年1元租金拎包入驻。

在金融支持体系上,罗湖打造全周期金融服务,设30多亿元引导基金,参投19支战略性新兴产业基金近560亿元,并推出50亿元颠覆性技术基金及贷款。联合深圳担保集团设40亿元资金池,提供贴息、担保费补贴、科技保险扶持与风险代偿,协调银行给予不低于10亿元专项授信,叠加后达50亿元,为颠覆性项目注入强劲金融活水。
技术担保贷支持:联合深圳担保集团推出总规模40亿元的技术贷款资金池,重点投向颠覆性技术项目。
贷款贴息:对颠覆性专项项目给予贷款利息50%的补贴,最高扶持100万元。
担保费补贴:对颠覆性项目提升信用产生的担保费,给予50%—100%的补贴,最高100万元。
科技保险扶持:对颠覆性专项项目购买的科技保险,按投保费用的50%最高扶持100万元。
风险代偿机制:对合作银行机构、担保机构给予最高30%的风险补偿。协调银行等金融机构,对入驻罗湖的颠覆性技术项目整体提供不低于10亿元的专项银行授信支持,叠加技术担保贷将达50亿元。
场景开放与应用支持是另一大亮点。罗湖承诺为每个颠覆性项目提供“一企一订单”,推动新技术新产品应用于智慧城区、交通、应急管理等领域。对首台首套项目,按实际合同金额的30%给予支持,单个项目最高500万元。
在人才保障方面,大赛获奖项目落户罗湖,将获得追加奖励。叠加后一等奖的项目可获得最高100万元奖励;二等奖的项目可获得最高50万元奖励;三等奖的项目可获得最高30万元奖励。获得国家颠覆性专项的项目,落户罗湖每年给予团队10个菁英人才名额,支持额度最高500万元。被认定为“菁英人才”的,可分别获5万-100万的人才奖励,发放“人才绿卡”,提供全方位服务保障,涵盖人才住房、医疗保健等服务。
在算力支持方面,联动算力运营方为辖区企业提供低成本的算力资源。在补贴标准上,按企业产业化阶段分类分档给予扶持,补贴比例最高50%,单个企业每年度扶持金额最高可达1000万元。
04
生态协同:
多方签约开启战略合作
共建创新共同体
本次大会不仅是成果展示,更是资源对接与生态协同的重要平台。大会现场,深圳颠覆性技术创新中心与一带一路环境技术交流与转移中心、深圳市人才服务中心、哈尔滨工业大学国家大学科技园等机构签约,共同开启颠覆性技术创新生态战略合作。

未来,各方将围绕科研协同、成果转化、资本赋能、人才支撑和国际交流等多个维度展开广泛合作,持续强化颠覆性项目孵化与资源链接,加速创新要素高效流动。
作为此次大会的重要成果之一,深担集团与六家主要银行共同发布了专项金融产品,为颠覆性技术企业提供多元化融资支持。截至目前,深担集团已通过“投贷联动”方式为25家创新企业合计提供2.2亿元资金支持。

作为深圳改革开放的先行区,罗湖锚定“三力三区”建设,立足四大新兴产业和未来产业前瞻布局,推动战新产业加快集聚壮大。目前,全区战新企业数量达1067家,专精特新企业357家、国高企业810家、“小巨人”13家,独角兽或潜在独角兽5家、瞪羚企业9家。2024年,战新产业产值同比增长30.5%,增加值占GDP比重达9.8%,同比提升1.5个百分点,展现出强劲的发展势头。
面向未来,罗湖将聚焦抢位发展人工智能、生命健康、安全节能环保、低空与空天四大新兴产业和未来产业,持续壮大创新主体方阵,抢占新赛道制高点。
为匹配这一产业进阶路径,罗湖正通过系统化的政策组合拳,构建覆盖技术孵化、资本赋能到场景应用的全链条支持体系——从低成本产业空间、全周期金融服务、人才礼包,到“一企一订单”场景开放、千万级算力语料扶持及专项基金“耐心资本”,多维度破除创新成果从实验室走向市场的瓶颈,让颠覆性技术成果在罗湖“用得上、跑得通”,最终能“推得开”,切实助力跨越从技术到产业的价值鸿沟,为“三力三区”建设和新兴产业跃升提供坚实支撑。
信息来源:罗湖发布、罗湖区投资促进局、深担集团、深圳颠覆性技术创新中心
分享让更多人看到
- 评论
- 关注
































第一时间为您推送权威资讯
报道全球 传播中国
关注人民网,传播正能量